选择《不休的乌拉拉》中的流火还是暴君龙可能让人有点头大,不过这也是因为TAP论坛的机制有点特别。我们来简单说说攻略,帮助大家更好地选择。
---------------------------------------------------------黄金分割线-----------------------------------------------------


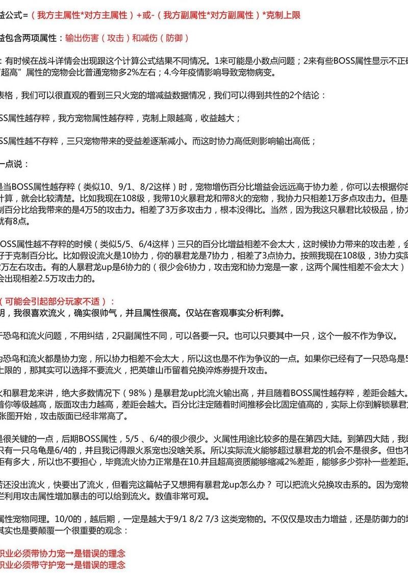
请注意,表格末栏注明:因流火为超高资质宠物,所有数据均需额外增加2%,请知悉。

最后:
治疗职业首选协力流火,当前最优选择,奶量依赖协力属性,不依赖增伤效果。
白嫖、月卡及求稳玩家建议选择流火。
预算充足可选暴君龙,性能更强。
暴君龙上限46%时,面对属性克制的BOSS,与流火表现相当。若想抽到50%暴击率的UP版本,可能需要运气加持。赌脸还是求稳,取决于个人资源状况。
就此别过。
春风化雨润心田
S2服务器,昵称猪布林
游戏ID号:106626
沂水春风:术士进阶技巧深度解析
沂水春风:术士常见疑问与解答合集
流火、恐鸟、暴君龙UP选择解析:三者强度对比与抽取建议。
沂水春风揭秘术士秘技脱水与暴力蛙实战研究